Caminho no sistema para a emissão: TMS- Operacional- Conhecimento- Conhecimento- Minuta/ NFS
Preencha o campo “Tipo de Serviço”, preencher com a opção normal, subcontratação, redespacho ou redespacho intermediário;
No Campo “Modal”, selecionar a opção de rodoviário, aéreo ou aquaviário;
No Campo Segmento, preencher com a opção Lotação ou Fracionado. Campo Tipo de CT-e, preencher com a opção normal.

Preencher no campo CPF/CNPJ, com o CNPJ/CPF da empresa de onde sairá a carga.
No Campo Razão Social e Fantasia, preencher com o nome da empresa;
No Campo IE, preencher com a inscrição estadual;
No Campo CEP, Logradouro, Número e bairro, devem ser preenchidos com o endereço;
No Campo Munícipio, clicar na lupa, e procurar o munícipio da empresa. Ao localizar, selecionar o município clicando na seta no lado esquerdo.
No Campo Classificação Fiscal, clicar na lupa, e selecionar o tipo do seu cliente. Quando localizar, selecionar clicando na seta no lado esquerdo.

Preencher no campo CPF/CNPJ, com a informação.
Preencher Campo Razão Social e Fantasia, preencher com o nome da empresa.
Preencher Campo IE, preencher com a inscrição estadual.
Preencher Campo CEP, Logradouro, Número e bairro, devem ser preenchidos com o endereço;
Preencher o Campo Munícipio, clicar na lupa, e procurar o munícipio do seu cliente. Quando localizar, selecionar o município clicando na seta no lado esquerdo.
Preencher o Campo Tipo de Frete, preencher com CIF que seria quando o frete é pago na origem, FOB seria quando o cliente que paga pelo frete, e Outros.
Preencher o Campo Papel Tomador, sistema preenche conforme o cadastrado.

Clique no botão Novo

Preencher o campo Chave da NF-e, com o número da chave na nota fiscal eletrônica;
Preencher o Campo NF, após informar a chave é preenchido pelo sistema;
Preencher o Campo Série, é preenchido pelo sistema, após informar a chave da mesma.
Preencher o Campo Volume, preencher com o volume da carga;
Preencher o Campo Peso, preencher com a quantidade de peso.
Preencher o Campo Vlr nota/doc, com a informação do valor total da nota.
Após, clicar no botão Confirmar para salvar.

Preencher campo Produto predominante, com o tipo de produto que está transportando.
Campo Espécie Embalagem, preencher com o tipo da embalagem se é galão, tambor, pallet, fardo e etc…
No Campo Município coleta, clicar na lupa, e procurar o munícipio do seu cliente. Quando localizar, selecionar o município clicando na seta no lado esquerdo. Campo Município entrega, clicar na lupa, e procurar o munícipio do seu cliente. Quando localizar, selecionar o município clicando na seta no lado esquerdo.
Para calcular o Cálculo ICMS, sinalizar a opção que se adeque a sua operação.
Preencha o Campo Vlr do frete total, com o valor que será cobrado do CT-e.
No Campo Vlr receber, Vlr base ICMS, Alíquota ICMS, Vlr ICMS, será calculado automaticamente pelo sistema, conforme os valores de frete que você informar.

Preencher o valor do frete no campo Frete
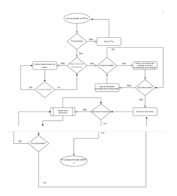
Após o preenchimento de todas as informações acima, você primeiramente deverá salvar o conhecimento, clicando no botão de Salvar.

Em alguns casos é necessário que o CT-e seja aprovado pela contabilidade, para isso temos a opção de salvar

Desta maneira o sistema irá gerar uma pré-visualização de como ficara CT-e e poderá ser enviado para validação. Apresentando uma tarja de CT-e sem valor fiscal

Caso não seja possível salvar, é porque foi esquecido de preencher algum campo, e o sistema avisará com uma mensagem em vermelho de qual campo deverá ser preenchido.

Importante: Todos os campos que possuírem o asterisco vermelho (*), é obrigatório o preenchimento.
Preencha os campos a seguir:
Preencha o Campo Tipo Emitente, selecionar a opção conforme sua operação;
Preencha o Campo Modal, será rodoviário;
Preencher o Campo Segmento, deverá selecionar lotação ou fracionado;
Para o preenchimento do Campo Origem, deverá ser sempre a empresa que está emitindo o documento;
Preencher o Campo Munícipio Origem e Destino, clicar na lupa e localizar os municípios e selecionar clicando na seta do canto esquerdo.
No Campo Veículo, clicar na lupa e localizar o veículo e selecionar clicando na seta do canto esquerdo.
No Campo Motorista/Condutor, clicar na lupa e localizar o motorista e selecionar clicando na seta do canto esquerdo.
Preencher o Campo UFs percurso, informa se o estado para onde você fará a entrega não faz divisa com o estado da coleta, nesse caso ao informar o percurso o estado de origem e destino você não informa, apenas os estados em que o veículo irá passar.
Preencher o Campo Dt saída e Hora, preencher com a data da saída e horário previsto

Vá na aba conhecimento, como mostra a imagem abaixo:

Preencha os campos que achar necessário para a localização do CT-e e clicar no botão atualizar;
Selecionar o CT-e no quadrado no canto esquerdo;
Clicar no botão adicionar

Segue imagem abaixo exibindo que o CT-e está vinculado no MDF-e

Clicar no botão Vincular:
Preencha o Campo Tipo de responsável, preencher com emitente ou tomador. Caso seja você seleciona emitente que o sistema preencherá o resto automático:

Segue abaixo a imagem do seguro vinculado:

Após, você deverá salvar o MDF-e. Clique no botão Autorizar

Deve-se observar as “bolinhas” coloridas sinalizando o status dos seus MDF-e, segue abaixo a imagem do sistema.

Após o MDF-e estar salvo, ele irá aparecer com o status em verde que representa que está em digitação.

Para autorizar, você deverá clicar no símbolo CT-E ao lado da impressora. Conforme seta sinaliza acima.
Após clicar no botão de CT-e citado acima. Na parte superior, irá aparecer a mensagem abaixo para confirmar a autorização. Com isso, você deverá clicar no botão OK, como mostra na imagem

Após sua confirmação de autorização, irá aparecer a imagem abaixo que será exibido que está em processo de autorização.

Caso o MDF-e seja autorizado, automaticamente abrirá uma tela para você, mostrando o MDF-e que foi emitido e autorizado. Se você deseja salvá-lo, deverá clicar no botão Download que está sinalizado no canto esquerdo, na imagem abaixo.

Em alguns casos é necessário que o CT-e seja aprovado pela contabilidade, para isso temos a opção de salvar

Preencha Caminho para atualização de certificado digital
No Filtro selecione o vínculo Matriz e filial e clique em atualizar:

Selecione o cadastro desejado, e navegue até a opção certificado digital:

Clique em + Certificado CTe/MDF-e escolha o arquivo .pfx:D

Aguarde o upload do certificado e clique em salvar:

Após a criação de um grupo de usuário, clique em permissões no grupo criado anteriormente:
Após isso irá abrir um modal com todos os módulos do sistema, escolha os módulos que determinado grupo de usuário terá acesso e clique em salvar. Como mostra a imagem abaixo:

Caminho para liberação de módulos a usuários e criação de novo usuários

Preencher os dados em asterisco, escolher a estrutura organizacional ao qual pertencera, escolher os grupos onde será dada as devidas permissões a cada usuário e clique em salvar.
Informar ao cliente que o sistema não faz emissão de NF-e e somente CT-e e MDF-e, caso o cliente questione se sabemos de algum emissor de NF-e indicar o do Sebrae, disponível pelo link: https://sebrae.com.br/sites/portalsebrae/produtoseservicos/emissornfe
Este tipo de permissão é dado quando o cliente solicita ou tem a necessidade de emitir mais de um CT-e com a mesma NF-e.
Caminho para ativar o parâmetro abaixo:
Use o comando CRTL+F e busque por Varios_ctes_nfe clique na check-box para ativar esta funcionalidade e solicite que o cliente saía e entre novamente no sistema para que seja ativada a funcionalidade.
OBS.: é importe solicitar ao cliente que ao término da emissão dos CT-es informe ao analista de atendimento para que desative o parâmetro
Caminho para inutilização de faixa:
Informe o número inicial e o número final e digite a justificativa e clique em confirmar, após isso o intervalo desejado será inutilizado.

Caminho para inutilização de faixa:
Valide o número do CT-e que necessita ser cancelado e clique na engrenagem e procure a opção cancelar:

Abra o cadastro de pessoa pelo caminho:
Filtre por Matriz e filial, após isso clique em atualizar:

Procure o cadastro desejado e navegue até a opção operacional:

Procure pelo campo Código AT&M

Digite o código informado pelo cliente, após isso vá até os parâmetros pelo caminho
Utilize do atalho crtl+F e pesquise os parâmetros: Seguro_status, Seguro_server, Seguro_username e Seguro_password, preencha como informado os campos
Seguro_status = Check-Box assinalado.
Seguro_server = webserver.averba.com.br/20.
Seguro_username = dados fornecidos pelo cliente.
Seguro_password = dados fornecidos pelo cliente.

Após as configurações realizadas, solicite que o cliente saia e entre novamente no sistema e faça o CT-e e solicite que o cliente informe se o CT-e foi averbado.
Esse erro aparece quando já existe um MDF-e emitido para o seu CT-e.
Se você emitiu uma remessa sem autorização da rota, basta:
1 – Aguardar a autorização da Ipiranga.
2- Depois, usar o serviço de download para vincular a remessa corretamente.
Como toda a documentação fiscal se inicia a partir da Ordem de Serviço, o procedimento varia de acordo com o tipo de motorista:
Se aparecer esse erro, é porque o RNTRC do veículo não foi validado.
Esse erro aparece quando existe um MDF-e não encerrado há mais de 30 dias.
Se a sua tabela de frete não estiver calculando:
1 – Verifique no TMS se existe uma regra de cálculo para a região.
2- Sempre pesquise pelo tomador do serviço.
3- Confirme se a tabela está cadastrada corretamente para a cidade/região.
Feito isso, o cálculo deve funcionar normalmente.
Não é possível emitir CT-e de anulação para um CT-e que já tenha sido substituído.
Após a emissão, o CT-e substituto não pode ser cancelado.
Quando você emite um CT-e substituto, o imposto é cobrado apenas sobre o último documento emitido.